Обновите эти СОПы: медотходы, лекарства, анафилактический шок

Обложка
Скачивая книгу, вы соглашаетесь получать новости
и рассылки от Группы Актион.
В книге найдете СОПы по последним требованиям к работе сестринской службы. Смотрите, как составить СОПы по медотходам по требованиям нового закона, что поменять в СОПе по хранению лекарств по новым требованиям и как поправить алгоритм работы по анафилактическому шоку по последним клиническим рекомендациям
В книге мы разберем следующие моменты:
  • новые формулировки в СОП по хранению лекарств с учетом новых требований Минздрава
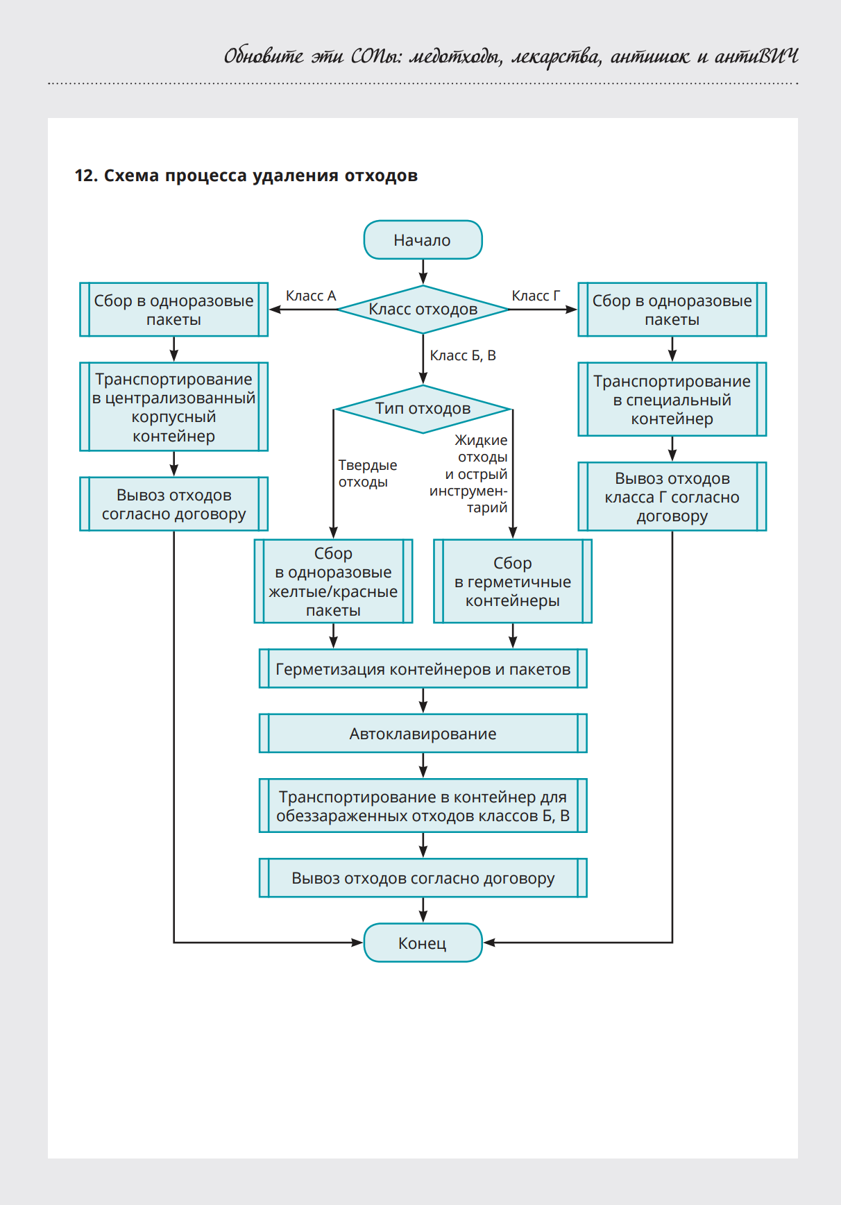
  • правила составления таких СОПов по работе с отходами, которые минимизируют ошибки сотрудников
  • нововведения в локалке по анафилактическому шоку и аптечке АнтиВИЧ

В ПРАКТИЧЕСКОМ ПОСОБИИ

Схема обращения с отходами по новому закону от руководителя эпидслужбы Роспотребнадзора
Обновленный СОП по работе с лекарствами от инспектора Росздравнадзора
Таблица. Все изменения в правилах введения кортикостероидов по новым клинрекам по анафилактическому шоку